ACTL3143 & ACTL5111 Deep Learning for Actuaries
Lecture Outline
Images
Convolutional Layers
Convolutional Layer Options
Convolutional Neural Networks
Chinese Character Recognition Dataset
Fitting a (multinomial) logistic regression
Fitting a CNN
Error Analysis
Hyperparameter tuning
Benchmark Problems
Transfer Learning
Illustration of tensors of different rank.
Source: Paras Patidar (2019), Tensors — Representation of Data In Neural Networks, Medium article.
A photo is a rank 3 tensor.
Source: Kim et al (2021), Data Hiding Method for Color AMBTC Compressed Images Using Color Difference, Applied Sciences.
'Shapes are: (16, 16, 3), (16, 16, 3), (16, 16, 3), (16, 16, 3).'
array([[[ 0, 0, 0],
[ 0, 0, 0],
[ 0, 0, 0],
[ 0, 0, 0],
[ 0, 0, 0],
[ 0, 0, 0],
[ 0, 0, 0],
[ 0, 0, 0],
[ 0, 0, 0],
[ 0, 0, 0],
[ 0, 0, 0],
[ 0, 0, 0],
[ 0, 0, 0],
[ 0, 0, 0],
[ 0, 0, 0],
[ 0, 0, 0]],
[[ 0, 0, 0],
[ 0, 0, 0],
[ 0, 0, 0],
[ 0, 0, 0],
[ 0, 0, 0],
[ 0, 0, 0],
[ 0, 0, 0],
[ 0, 0, 0],
[ 0, 0, 0],
[ 0, 0, 0],
[ 0, 0, 0],
[ 0, 0, 0],
[ 0, 0, 0],
[ 0, 0, 0],
[ 0, 0, 0],
[ 0, 0, 0]],
[[ 0, 0, 0],
[ 0, 0, 0],
[ 0, 0, 0],
[255, 255, 0],
[ 0, 0, 0],
[ 0, 0, 0],
[ 0, 0, 0],
[ 0, 0, 0],
[ 0, 0, 0],
[ 0, 0, 0],
[ 0, 0, 0],
[ 0, 0, 0],
[255, 255, 0],
[ 0, 0, 0],
[ 0, 0, 0],
[ 0, 0, 0]],
[[ 0, 0, 0],
[ 0, 0, 0],
[255, 255, 0],
[255, 255, 0],
[255, 255, 0],
[ 0, 0, 0],
[ 0, 0, 0],
[ 0, 0, 0],
[ 0, 0, 0],
[ 0, 0, 0],
[ 0, 0, 0],
[255, 255, 0],
[255, 255, 0],
[255, 255, 0],
[ 0, 0, 0],
[ 0, 0, 0]],
[[ 0, 0, 0],
[255, 255, 0],
[255, 255, 0],
[255, 255, 0],
[255, 255, 0],
[ 0, 0, 0],
[ 0, 0, 0],
[ 0, 0, 0],
[ 0, 0, 0],
[ 0, 0, 0],
[ 0, 0, 0],
[255, 255, 0],
[255, 255, 0],
[255, 255, 0],
[255, 255, 0],
[ 0, 0, 0]],
[[ 0, 0, 0],
[255, 255, 0],
[255, 255, 0],
[255, 255, 0],
[255, 255, 0],
[255, 255, 0],
[ 0, 0, 0],
[ 0, 0, 0],
[ 0, 0, 0],
[ 0, 0, 0],
[255, 255, 0],
[255, 255, 0],
[255, 255, 0],
[255, 255, 0],
[255, 255, 0],
[ 0, 0, 0]],
[[255, 255, 0],
[255, 255, 0],
[255, 255, 0],
[255, 255, 0],
[255, 255, 0],
[255, 255, 0],
[ 0, 0, 0],
[ 0, 0, 0],
[ 0, 0, 0],
[ 0, 0, 0],
[255, 255, 0],
[255, 255, 0],
[255, 255, 0],
[255, 255, 0],
[255, 255, 0],
[255, 255, 0]],
[[255, 255, 0],
[255, 255, 0],
[255, 255, 0],
[255, 255, 0],
[255, 255, 0],
[255, 255, 0],
[255, 255, 0],
[ 0, 0, 0],
[ 0, 0, 0],
[255, 255, 0],
[255, 255, 0],
[255, 255, 0],
[ 0, 0, 0],
[255, 255, 0],
[255, 255, 0],
[255, 255, 0]],
[[255, 255, 0],
[255, 255, 0],
[255, 255, 0],
[255, 255, 0],
[255, 255, 0],
[255, 255, 0],
[255, 255, 0],
[ 0, 0, 0],
[ 0, 0, 0],
[255, 255, 0],
[255, 255, 0],
[255, 255, 0],
[255, 255, 0],
[255, 255, 0],
[255, 255, 0],
[255, 255, 0]],
[[255, 255, 0],
[255, 255, 0],
[255, 255, 0],
[255, 255, 0],
[255, 255, 0],
[255, 255, 0],
[255, 255, 0],
[255, 255, 0],
[255, 255, 0],
[255, 255, 0],
[255, 255, 0],
[255, 255, 0],
[255, 255, 0],
[255, 255, 0],
[255, 255, 0],
[255, 255, 0]],
[[ 0, 0, 0],
[255, 255, 0],
[255, 255, 0],
[255, 255, 0],
[255, 255, 0],
[255, 255, 0],
[255, 255, 0],
[255, 255, 0],
[255, 255, 0],
[255, 255, 0],
[255, 255, 0],
[255, 255, 0],
[255, 255, 0],
[255, 255, 0],
[255, 255, 0],
[ 0, 0, 0]],
[[ 0, 0, 0],
[255, 255, 0],
[255, 255, 0],
[255, 255, 0],
[255, 255, 0],
[255, 255, 0],
[255, 255, 0],
[255, 255, 0],
[255, 255, 0],
[255, 255, 0],
[255, 255, 0],
[255, 255, 0],
[255, 255, 0],
[255, 255, 0],
[255, 255, 0],
[ 0, 0, 0]],
[[ 0, 0, 0],
[ 0, 0, 0],
[255, 255, 0],
[255, 255, 0],
[255, 255, 0],
[255, 255, 0],
[255, 255, 0],
[255, 255, 0],
[255, 255, 0],
[255, 255, 0],
[255, 255, 0],
[255, 255, 0],
[255, 255, 0],
[255, 255, 0],
[ 0, 0, 0],
[ 0, 0, 0]],
[[ 0, 0, 0],
[ 0, 0, 0],
[ 0, 0, 0],
[255, 255, 0],
[255, 255, 0],
[255, 255, 0],
[255, 255, 0],
[255, 255, 0],
[255, 255, 0],
[255, 255, 0],
[255, 255, 0],
[255, 255, 0],
[255, 255, 0],
[ 0, 0, 0],
[ 0, 0, 0],
[ 0, 0, 0]],
[[ 0, 0, 0],
[ 0, 0, 0],
[ 0, 0, 0],
[ 0, 0, 0],
[255, 255, 0],
[255, 255, 0],
[255, 255, 0],
[255, 255, 0],
[255, 255, 0],
[255, 255, 0],
[255, 255, 0],
[255, 255, 0],
[ 0, 0, 0],
[ 0, 0, 0],
[ 0, 0, 0],
[ 0, 0, 0]],
[[ 0, 0, 0],
[ 0, 0, 0],
[ 0, 0, 0],
[ 0, 0, 0],
[ 0, 0, 0],
[ 0, 0, 0],
[255, 255, 0],
[255, 255, 0],
[255, 255, 0],
[255, 255, 0],
[ 0, 0, 0],
[ 0, 0, 0],
[ 0, 0, 0],
[ 0, 0, 0],
[ 0, 0, 0],
[ 0, 0, 0]]], dtype=uint8)
array([[[ 0, 0, 0],
[ 0, 0, 0],
[ 0, 0, 0],
[ 0, 0, 0],
[ 0, 0, 0],
[ 0, 0, 0],
[255, 255, 0],
[255, 255, 0],
[255, 255, 0],
[255, 255, 0],
[ 0, 0, 0],
[ 0, 0, 0],
[ 0, 0, 0],
[ 0, 0, 0],
[ 0, 0, 0],
[ 0, 0, 0]],
[[ 0, 0, 0],
[ 0, 0, 0],
[ 0, 0, 0],
[ 0, 0, 0],
[255, 255, 0],
[255, 255, 0],
[255, 255, 0],
[255, 255, 0],
[255, 255, 0],
[255, 255, 0],
[255, 255, 0],
[255, 255, 0],
[ 0, 0, 0],
[ 0, 0, 0],
[ 0, 0, 0],
[ 0, 0, 0]],
[[ 0, 0, 0],
[ 0, 0, 0],
[ 0, 0, 0],
[255, 255, 0],
[255, 255, 0],
[255, 255, 0],
[255, 255, 0],
[255, 255, 0],
[255, 255, 0],
[255, 255, 0],
[255, 255, 0],
[255, 255, 0],
[255, 255, 0],
[ 0, 0, 0],
[ 0, 0, 0],
[ 0, 0, 0]],
[[ 0, 0, 0],
[ 0, 0, 0],
[255, 255, 0],
[255, 255, 0],
[255, 255, 0],
[255, 255, 0],
[255, 255, 0],
[ 0, 0, 0],
[255, 255, 0],
[255, 255, 0],
[255, 255, 0],
[255, 255, 0],
[255, 255, 0],
[255, 255, 0],
[ 0, 0, 0],
[ 0, 0, 0]],
[[ 0, 0, 0],
[ 0, 0, 0],
[ 0, 0, 0],
[255, 255, 0],
[255, 255, 0],
[255, 255, 0],
[255, 255, 0],
[255, 255, 0],
[255, 255, 0],
[255, 255, 0],
[255, 255, 0],
[255, 255, 0],
[255, 255, 0],
[255, 255, 0],
[255, 255, 0],
[ 0, 0, 0]],
[[ 0, 0, 0],
[ 0, 0, 0],
[ 0, 0, 0],
[ 0, 0, 0],
[ 0, 0, 0],
[255, 255, 0],
[255, 255, 0],
[255, 255, 0],
[255, 255, 0],
[255, 255, 0],
[255, 255, 0],
[255, 255, 0],
[255, 255, 0],
[255, 255, 0],
[255, 255, 0],
[ 0, 0, 0]],
[[ 0, 0, 0],
[ 0, 0, 0],
[ 0, 0, 0],
[ 0, 0, 0],
[ 0, 0, 0],
[ 0, 0, 0],
[ 0, 0, 0],
[255, 255, 0],
[255, 255, 0],
[255, 255, 0],
[255, 255, 0],
[255, 255, 0],
[255, 255, 0],
[255, 255, 0],
[255, 255, 0],
[255, 255, 0]],
[[ 0, 0, 0],
[ 0, 0, 0],
[ 0, 0, 0],
[ 0, 0, 0],
[ 0, 0, 0],
[ 0, 0, 0],
[ 0, 0, 0],
[ 0, 0, 0],
[ 0, 0, 0],
[255, 255, 0],
[255, 255, 0],
[255, 255, 0],
[255, 255, 0],
[255, 255, 0],
[255, 255, 0],
[255, 255, 0]],
[[ 0, 0, 0],
[ 0, 0, 0],
[ 0, 0, 0],
[ 0, 0, 0],
[ 0, 0, 0],
[ 0, 0, 0],
[ 0, 0, 0],
[ 0, 0, 0],
[ 0, 0, 0],
[255, 255, 0],
[255, 255, 0],
[255, 255, 0],
[255, 255, 0],
[255, 255, 0],
[255, 255, 0],
[255, 255, 0]],
[[ 0, 0, 0],
[ 0, 0, 0],
[ 0, 0, 0],
[ 0, 0, 0],
[ 0, 0, 0],
[ 0, 0, 0],
[ 0, 0, 0],
[255, 255, 0],
[255, 255, 0],
[255, 255, 0],
[255, 255, 0],
[255, 255, 0],
[255, 255, 0],
[255, 255, 0],
[255, 255, 0],
[255, 255, 0]],
[[ 0, 0, 0],
[ 0, 0, 0],
[ 0, 0, 0],
[ 0, 0, 0],
[ 0, 0, 0],
[255, 255, 0],
[255, 255, 0],
[255, 255, 0],
[255, 255, 0],
[255, 255, 0],
[255, 255, 0],
[255, 255, 0],
[255, 255, 0],
[255, 255, 0],
[255, 255, 0],
[ 0, 0, 0]],
[[ 0, 0, 0],
[ 0, 0, 0],
[ 0, 0, 0],
[255, 255, 0],
[255, 255, 0],
[255, 255, 0],
[255, 255, 0],
[255, 255, 0],
[255, 255, 0],
[255, 255, 0],
[255, 255, 0],
[255, 255, 0],
[255, 255, 0],
[255, 255, 0],
[255, 255, 0],
[ 0, 0, 0]],
[[ 0, 0, 0],
[ 0, 0, 0],
[255, 255, 0],
[255, 255, 0],
[255, 255, 0],
[255, 255, 0],
[255, 255, 0],
[255, 255, 0],
[255, 255, 0],
[255, 255, 0],
[255, 255, 0],
[255, 255, 0],
[255, 255, 0],
[255, 255, 0],
[ 0, 0, 0],
[ 0, 0, 0]],
[[ 0, 0, 0],
[ 0, 0, 0],
[ 0, 0, 0],
[255, 255, 0],
[255, 255, 0],
[255, 255, 0],
[255, 255, 0],
[255, 255, 0],
[255, 255, 0],
[255, 255, 0],
[255, 255, 0],
[255, 255, 0],
[255, 255, 0],
[ 0, 0, 0],
[ 0, 0, 0],
[ 0, 0, 0]],
[[ 0, 0, 0],
[ 0, 0, 0],
[ 0, 0, 0],
[ 0, 0, 0],
[255, 255, 0],
[255, 255, 0],
[255, 255, 0],
[255, 255, 0],
[255, 255, 0],
[255, 255, 0],
[255, 255, 0],
[255, 255, 0],
[ 0, 0, 0],
[ 0, 0, 0],
[ 0, 0, 0],
[ 0, 0, 0]],
[[ 0, 0, 0],
[ 0, 0, 0],
[ 0, 0, 0],
[ 0, 0, 0],
[ 0, 0, 0],
[ 0, 0, 0],
[255, 255, 0],
[255, 255, 0],
[255, 255, 0],
[255, 255, 0],
[ 0, 0, 0],
[ 0, 0, 0],
[ 0, 0, 0],
[ 0, 0, 0],
[ 0, 0, 0],
[ 0, 0, 0]]], dtype=uint8)
array([[[ 0, 0, 0],
[ 0, 0, 0],
[ 0, 0, 0],
[ 0, 0, 0],
[ 0, 0, 0],
[ 0, 0, 0],
[255, 255, 0],
[255, 255, 0],
[255, 255, 0],
[255, 255, 0],
[ 0, 0, 0],
[ 0, 0, 0],
[ 0, 0, 0],
[ 0, 0, 0],
[ 0, 0, 0],
[ 0, 0, 0]],
[[ 0, 0, 0],
[ 0, 0, 0],
[ 0, 0, 0],
[ 0, 0, 0],
[255, 255, 0],
[255, 255, 0],
[255, 255, 0],
[255, 255, 0],
[255, 255, 0],
[255, 255, 0],
[255, 255, 0],
[255, 255, 0],
[ 0, 0, 0],
[ 0, 0, 0],
[ 0, 0, 0],
[ 0, 0, 0]],
[[ 0, 0, 0],
[ 0, 0, 0],
[ 0, 0, 0],
[255, 255, 0],
[255, 255, 0],
[255, 255, 0],
[255, 255, 0],
[255, 255, 0],
[255, 255, 0],
[255, 255, 0],
[255, 255, 0],
[255, 255, 0],
[255, 255, 0],
[ 0, 0, 0],
[ 0, 0, 0],
[ 0, 0, 0]],
[[ 0, 0, 0],
[ 0, 0, 0],
[255, 255, 0],
[255, 255, 0],
[255, 255, 0],
[255, 255, 0],
[255, 255, 0],
[255, 255, 0],
[ 0, 0, 0],
[255, 255, 0],
[255, 255, 0],
[255, 255, 0],
[255, 255, 0],
[255, 255, 0],
[ 0, 0, 0],
[ 0, 0, 0]],
[[ 0, 0, 0],
[255, 255, 0],
[255, 255, 0],
[255, 255, 0],
[255, 255, 0],
[255, 255, 0],
[255, 255, 0],
[255, 255, 0],
[255, 255, 0],
[255, 255, 0],
[255, 255, 0],
[255, 255, 0],
[255, 255, 0],
[ 0, 0, 0],
[ 0, 0, 0],
[ 0, 0, 0]],
[[ 0, 0, 0],
[255, 255, 0],
[255, 255, 0],
[255, 255, 0],
[255, 255, 0],
[255, 255, 0],
[255, 255, 0],
[255, 255, 0],
[255, 255, 0],
[255, 255, 0],
[255, 255, 0],
[ 0, 0, 0],
[ 0, 0, 0],
[ 0, 0, 0],
[ 0, 0, 0],
[ 0, 0, 0]],
[[255, 255, 0],
[255, 255, 0],
[255, 255, 0],
[255, 255, 0],
[255, 255, 0],
[255, 255, 0],
[255, 255, 0],
[255, 255, 0],
[255, 255, 0],
[ 0, 0, 0],
[ 0, 0, 0],
[ 0, 0, 0],
[ 0, 0, 0],
[ 0, 0, 0],
[ 0, 0, 0],
[ 0, 0, 0]],
[[255, 255, 0],
[255, 255, 0],
[255, 255, 0],
[255, 255, 0],
[255, 255, 0],
[255, 255, 0],
[255, 255, 0],
[ 0, 0, 0],
[ 0, 0, 0],
[ 0, 0, 0],
[ 0, 0, 0],
[ 0, 0, 0],
[ 0, 0, 0],
[ 0, 0, 0],
[ 0, 0, 0],
[ 0, 0, 0]],
[[255, 255, 0],
[255, 255, 0],
[255, 255, 0],
[255, 255, 0],
[255, 255, 0],
[255, 255, 0],
[255, 255, 0],
[ 0, 0, 0],
[ 0, 0, 0],
[ 0, 0, 0],
[ 0, 0, 0],
[ 0, 0, 0],
[ 0, 0, 0],
[ 0, 0, 0],
[ 0, 0, 0],
[ 0, 0, 0]],
[[255, 255, 0],
[255, 255, 0],
[255, 255, 0],
[255, 255, 0],
[255, 255, 0],
[255, 255, 0],
[255, 255, 0],
[255, 255, 0],
[255, 255, 0],
[ 0, 0, 0],
[ 0, 0, 0],
[ 0, 0, 0],
[ 0, 0, 0],
[ 0, 0, 0],
[ 0, 0, 0],
[ 0, 0, 0]],
[[ 0, 0, 0],
[255, 255, 0],
[255, 255, 0],
[255, 255, 0],
[255, 255, 0],
[255, 255, 0],
[255, 255, 0],
[255, 255, 0],
[255, 255, 0],
[255, 255, 0],
[255, 255, 0],
[ 0, 0, 0],
[ 0, 0, 0],
[ 0, 0, 0],
[ 0, 0, 0],
[ 0, 0, 0]],
[[ 0, 0, 0],
[255, 255, 0],
[255, 255, 0],
[255, 255, 0],
[255, 255, 0],
[255, 255, 0],
[255, 255, 0],
[255, 255, 0],
[255, 255, 0],
[255, 255, 0],
[255, 255, 0],
[255, 255, 0],
[255, 255, 0],
[ 0, 0, 0],
[ 0, 0, 0],
[ 0, 0, 0]],
[[ 0, 0, 0],
[ 0, 0, 0],
[255, 255, 0],
[255, 255, 0],
[255, 255, 0],
[255, 255, 0],
[255, 255, 0],
[255, 255, 0],
[255, 255, 0],
[255, 255, 0],
[255, 255, 0],
[255, 255, 0],
[255, 255, 0],
[255, 255, 0],
[ 0, 0, 0],
[ 0, 0, 0]],
[[ 0, 0, 0],
[ 0, 0, 0],
[ 0, 0, 0],
[255, 255, 0],
[255, 255, 0],
[255, 255, 0],
[255, 255, 0],
[255, 255, 0],
[255, 255, 0],
[255, 255, 0],
[255, 255, 0],
[255, 255, 0],
[255, 255, 0],
[ 0, 0, 0],
[ 0, 0, 0],
[ 0, 0, 0]],
[[ 0, 0, 0],
[ 0, 0, 0],
[ 0, 0, 0],
[ 0, 0, 0],
[255, 255, 0],
[255, 255, 0],
[255, 255, 0],
[255, 255, 0],
[255, 255, 0],
[255, 255, 0],
[255, 255, 0],
[255, 255, 0],
[ 0, 0, 0],
[ 0, 0, 0],
[ 0, 0, 0],
[ 0, 0, 0]],
[[ 0, 0, 0],
[ 0, 0, 0],
[ 0, 0, 0],
[ 0, 0, 0],
[ 0, 0, 0],
[ 0, 0, 0],
[255, 255, 0],
[255, 255, 0],
[255, 255, 0],
[255, 255, 0],
[ 0, 0, 0],
[ 0, 0, 0],
[ 0, 0, 0],
[ 0, 0, 0],
[ 0, 0, 0],
[ 0, 0, 0]]], dtype=uint8)
array([[[ 0, 0, 0],
[ 0, 0, 0],
[ 0, 0, 0],
[ 0, 0, 0],
[ 0, 0, 0],
[255, 163, 177],
[255, 163, 177],
[255, 163, 177],
[255, 163, 177],
[255, 163, 177],
[255, 163, 177],
[ 0, 0, 0],
[ 0, 0, 0],
[ 0, 0, 0],
[ 0, 0, 0],
[ 0, 0, 0]],
[[ 0, 0, 0],
[ 0, 0, 0],
[ 0, 0, 0],
[255, 163, 177],
[255, 163, 177],
[255, 163, 177],
[255, 163, 177],
[255, 163, 177],
[255, 163, 177],
[255, 163, 177],
[255, 163, 177],
[255, 163, 177],
[255, 163, 177],
[ 0, 0, 0],
[ 0, 0, 0],
[ 0, 0, 0]],
[[ 0, 0, 0],
[ 0, 0, 0],
[255, 163, 177],
[255, 163, 177],
[255, 163, 177],
[255, 163, 177],
[255, 163, 177],
[255, 163, 177],
[255, 163, 177],
[255, 163, 177],
[255, 163, 177],
[255, 163, 177],
[255, 163, 177],
[255, 163, 177],
[ 0, 0, 0],
[ 0, 0, 0]],
[[ 0, 0, 0],
[255, 163, 177],
[255, 163, 177],
[255, 163, 177],
[255, 255, 255],
[255, 255, 255],
[255, 163, 177],
[255, 163, 177],
[255, 163, 177],
[255, 163, 177],
[255, 255, 255],
[255, 255, 255],
[255, 163, 177],
[255, 163, 177],
[255, 163, 177],
[ 0, 0, 0]],
[[ 0, 0, 0],
[255, 163, 177],
[255, 163, 177],
[255, 255, 255],
[255, 255, 255],
[255, 255, 255],
[255, 255, 255],
[255, 163, 177],
[255, 163, 177],
[255, 255, 255],
[255, 255, 255],
[255, 255, 255],
[255, 255, 255],
[255, 163, 177],
[255, 163, 177],
[ 0, 0, 0]],
[[255, 163, 177],
[255, 163, 177],
[255, 163, 177],
[255, 255, 255],
[255, 255, 255],
[255, 255, 255],
[255, 255, 255],
[255, 163, 177],
[255, 163, 177],
[255, 255, 255],
[255, 255, 255],
[255, 255, 255],
[255, 255, 255],
[255, 163, 177],
[255, 163, 177],
[255, 163, 177]],
[[255, 163, 177],
[255, 163, 177],
[255, 163, 177],
[ 51, 0, 255],
[ 51, 0, 255],
[255, 255, 255],
[255, 255, 255],
[255, 163, 177],
[255, 163, 177],
[ 51, 0, 255],
[ 51, 0, 255],
[255, 255, 255],
[255, 255, 255],
[255, 163, 177],
[255, 163, 177],
[255, 163, 177]],
[[255, 163, 177],
[255, 163, 177],
[255, 163, 177],
[ 51, 0, 255],
[ 51, 0, 255],
[255, 255, 255],
[255, 255, 255],
[255, 163, 177],
[255, 163, 177],
[ 51, 0, 255],
[ 51, 0, 255],
[255, 255, 255],
[255, 255, 255],
[255, 163, 177],
[255, 163, 177],
[255, 163, 177]],
[[255, 163, 177],
[255, 163, 177],
[255, 163, 177],
[255, 163, 177],
[255, 255, 255],
[255, 255, 255],
[255, 163, 177],
[255, 163, 177],
[255, 163, 177],
[255, 163, 177],
[255, 255, 255],
[255, 255, 255],
[255, 163, 177],
[255, 163, 177],
[255, 163, 177],
[255, 163, 177]],
[[255, 163, 177],
[255, 163, 177],
[255, 163, 177],
[255, 163, 177],
[255, 163, 177],
[255, 163, 177],
[255, 163, 177],
[255, 163, 177],
[255, 163, 177],
[255, 163, 177],
[255, 163, 177],
[255, 163, 177],
[255, 163, 177],
[255, 163, 177],
[255, 163, 177],
[255, 163, 177]],
[[255, 163, 177],
[255, 163, 177],
[255, 163, 177],
[255, 163, 177],
[255, 163, 177],
[255, 163, 177],
[255, 163, 177],
[255, 163, 177],
[255, 163, 177],
[255, 163, 177],
[255, 163, 177],
[255, 163, 177],
[255, 163, 177],
[255, 163, 177],
[255, 163, 177],
[255, 163, 177]],
[[255, 163, 177],
[255, 163, 177],
[255, 163, 177],
[255, 163, 177],
[255, 163, 177],
[255, 163, 177],
[255, 163, 177],
[255, 163, 177],
[255, 163, 177],
[255, 163, 177],
[255, 163, 177],
[255, 163, 177],
[255, 163, 177],
[255, 163, 177],
[255, 163, 177],
[255, 163, 177]],
[[255, 163, 177],
[255, 163, 177],
[255, 163, 177],
[255, 163, 177],
[255, 163, 177],
[255, 163, 177],
[255, 163, 177],
[255, 163, 177],
[255, 163, 177],
[255, 163, 177],
[255, 163, 177],
[255, 163, 177],
[255, 163, 177],
[255, 163, 177],
[255, 163, 177],
[255, 163, 177]],
[[255, 163, 177],
[255, 163, 177],
[255, 163, 177],
[ 0, 0, 0],
[255, 163, 177],
[255, 163, 177],
[255, 163, 177],
[255, 163, 177],
[255, 163, 177],
[ 0, 0, 0],
[255, 163, 177],
[255, 163, 177],
[255, 163, 177],
[255, 163, 177],
[255, 163, 177],
[ 0, 0, 0]],
[[255, 163, 177],
[255, 163, 177],
[ 0, 0, 0],
[ 0, 0, 0],
[ 0, 0, 0],
[255, 163, 177],
[255, 163, 177],
[255, 163, 177],
[ 0, 0, 0],
[ 0, 0, 0],
[ 0, 0, 0],
[255, 163, 177],
[255, 163, 177],
[255, 163, 177],
[ 0, 0, 0],
[ 0, 0, 0]],
[[255, 163, 177],
[ 0, 0, 0],
[ 0, 0, 0],
[ 0, 0, 0],
[ 0, 0, 0],
[ 0, 0, 0],
[255, 163, 177],
[ 0, 0, 0],
[ 0, 0, 0],
[ 0, 0, 0],
[ 0, 0, 0],
[ 0, 0, 0],
[255, 163, 177],
[ 0, 0, 0],
[ 0, 0, 0],
[ 0, 0, 0]]], dtype=uint8)
Each pixel’s colour intensity is stored in one byte.
One byte is 8 bits, so in binary that is 00000000 to 11111111.
The largest unsigned number this can be is 2^8-1 = 255.
If you had signed numbers, this would go from -128 to 127.
Alternatively, hexadecimal numbers are used. E.g. 10100001 is split into 1010 0001, and 1010=A, 0001=1, so combined it is 0xA1.
Take a look at https://setosa.io/ev/image-kernels/.
An example of an image kernel in action.
Source: Stanford’s deep learning tutorial via Stack Exchange.
Lecture Outline
Images
Convolutional Layers
Convolutional Layer Options
Convolutional Neural Networks
Chinese Character Recognition Dataset
Fitting a (multinomial) logistic regression
Fitting a CNN
Error Analysis
Hyperparameter tuning
Benchmark Problems
Transfer Learning
Say X_1, X_2 \sim f_X are i.i.d., and we look at S = X_1 + X_2.
The density for S is then
f_S(s) = \int_{x_1=-\infty}^{\infty} f_X(x_1) \, f_X(s-x_1) \,\mathrm{d} x_1.
This is the convolution operation, f_S = f_X \star f_X.
Height, width, and number of channels.
Examples of rank 3 tensors.
Grayscale image has 1 channel. RGB image has 3 channels.
Example: Yellow = Red + Green.
Source: Glassner (2021), Deep Learning: A Visual Approach, Chapter 16.

Apply a neuron to each pixel in the image.
If red/green \nearrow or blue \searrow then yellowness \nearrow.
Set RGB weights to 1, 1, -1.
Source: Glassner (2021), Deep Learning: A Visual Approach, Chapter 16.
Scan the 3-channel input (colour image) with the neuron to produce a 1-channel output (grayscale image).
The output is produced by sweeping the neuron over the input. This is called convolution.
Source: Glassner (2021), Deep Learning: A Visual Approach, Chapter 16.
The more yellow the pixel in the colour image (left), the more white it is in the grayscale image.
The neuron or its weights is called a filter. We convolve the image with a filter, i.e. a convolutional filter.
Example 3x3 filter
When a filter’s footprint is > 1 pixel, it is a spatial filter.
Source: Glassner (2021), Deep Learning: A Visual Approach, Chapter 16.
Need \# \text{ Channels in Input} = \# \text{ Channels in Filter}.
Example: a 3x3 filter with 3 channels, containing 27 weights.
Source: Glassner (2021), Deep Learning: A Visual Approach, Chapter 16.
Each channel is multiplied separately & then added together.
Source: Glassner (2021), Deep Learning: A Visual Approach, Chapter 16.
Matching the original image footprints against the output location.
Source: Glassner (2021), Deep Learning: A Visual Approach, Chapter 16.
Lecture Outline
Images
Convolutional Layers
Convolutional Layer Options
Convolutional Neural Networks
Chinese Character Recognition Dataset
Fitting a (multinomial) logistic regression
Fitting a CNN
Error Analysis
Hyperparameter tuning
Benchmark Problems
Transfer Learning
What happens when filters go off the edge of the input?
Source: Glassner (2021), Deep Learning: A Visual Approach, Chapter 16.
Add a border of extra elements around the input, called padding. Normally we place zeros in all the new elements, called zero padding.
Padded values can be added to the outside of the input.
Source: Glassner (2021), Deep Learning: A Visual Approach, Chapter 16.
In the image:

Source: Glassner (2021), Deep Learning: A Visual Approach, Chapter 16.
Example network with 1x1 convolution.
Source: Glassner (2021), Deep Learning: A Visual Approach, Chapter 16.
We don’t have to go one pixel across/down at a time.
Example: Use a stride of three horizontally and two vertically.
Dimension of output will be smaller than input.
Source: Glassner (2021), Deep Learning: A Visual Approach, Chapter 16.


When a filter scans the input step by step, it processes the same input elements multiple times. Even with larger strides, this can still happen (left image).
If we want to save time, we can choose strides that prevents input elements from being used more than once. Example (right image): 3x3 filter, stride 3 in both directions.
Source: Glassner (2021), Deep Learning: A Visual Approach, Chapter 16.
Need to choose:
All the filter weights are learned during training.
Lecture Outline
Images
Convolutional Layers
Convolutional Layer Options
Convolutional Neural Networks
Chinese Character Recognition Dataset
Fitting a (multinomial) logistic regression
Fitting a CNN
Error Analysis
Hyperparameter tuning
Benchmark Problems
Transfer Learning
A neural network that uses convolution layers is called a convolutional neural network.

Source: Randall Munroe (2019), xkcd #2173: Trained a Neural Net.
Typical CNN architecture.
Source: Melissa Renard (2025)
Source: MathWorks, Introducing Deep Learning with MATLAB, Ebook.
Pooling, or downsampling, is a technique to blur a tensor.
Illustration of pool operations.
(a): Input tensor (b): Subdivide input tensor into 2x2 blocks (c): Average pooling (d): Max pooling (e): Icon for a pooling layer
Source: Glassner (2021), Deep Learning: A Visual Approach, Chapter 16.
Pooling a multichannel input.
Source: Glassner (2021), Deep Learning: A Visual Approach, Chapter 16.
Why? Pooling reduces the size of tensors, therefore reduces memory usage and execution time (recall that 1x1 convolution reduces the number of channels in a tensor).
Why not?
Geoffrey Hinton
Source: Hinton, Reddit AMA.
Source: Distill article, Feature Visualization.
Lecture Outline
Images
Convolutional Layers
Convolutional Layer Options
Convolutional Neural Networks
Chinese Character Recognition Dataset
Fitting a (multinomial) logistic regression
Fitting a CNN
Error Analysis
Hyperparameter tuning
Benchmark Problems
Transfer Learning
The MNIST dataset.
Source: Wikipedia, MNIST database.
Dataset source: Institute of Automation of Chinese Academy of Sciences (CASIA)
A 13 GB dataset of 3,999,571 handwritten characters.
Source: Liu et al. (2011), CASIA online and offline Chinese handwriting databases, 2011 International Conference on Document Analysis and Recognition.
Pulling out 55 characters to experiment with.
人从众大夫天口太因鱼犬吠哭火炎啖木林森本竹羊美羔山出女囡鸟日东月朋明肉肤工白虎门闪问闲水牛马吗妈玉王国主川舟虫
Inspect directory structure
CASIA-Dataset/
├── Test/
│ ├── 东/
│ │ ├── 1.png
│ │ ├── 10.png
│ │ ├── 100.png
│ │ ├── 101.png
│ │ ├── 102.png
│ │ ├── 103.png
│ │ ├── 104.png
│ │ ├── 105.png
│ │ ├── 106.png
...
├── 97.png
├── 98.png
└── 99.png
def count_images_in_folders(root_folder):
counts = {}
for folder in root_folder.iterdir():
counts[folder.name] = len(list(folder.glob("*.png")))
return counts
train_counts = count_images_in_folders(Path("CASIA-Dataset/Train"))
test_counts = count_images_in_folders(Path("CASIA-Dataset/Test"))
print(train_counts)
print(test_counts){'哭': 584, '闪': 597, '马': 597, '啖': 240, '囡': 240, '明': 596, '.DS_Store': 0, '太': 596, '森': 598, '国': 600, '女': 597, '本': 604, '夫': 599, '因': 603, '林': 598, '月': 604, '川': 593, '牛': 599, '鱼': 602, '玉': 602, '工': 600, '水': 597, '犬': 598, '肤': 601, '从': 598, '美': 591, '羔': 597, '鸟': 598, '肉': 598, '东': 601, '人': 597, '问': 601, '闲': 598, '日': 597, '竹': 600, '吠': 601, '门': 597, '吗': 596, '木': 598, '虎': 597, '大': 603, '天': 598, '妈': 595, '虫': 602, '白': 604, '朋': 595, '口': 597, '舟': 601, '山': 598, '王': 601, '众': 600, '羊': 600, '炎': 602, '出': 602, '主': 599, '火': 599}
{'哭': 138, '闪': 143, '马': 144, '啖': 60, '囡': 59, '明': 144, '.DS_Store': 0, '太': 143, '森': 144, '国': 142, '女': 144, '本': 143, '夫': 141, '因': 144, '林': 143, '月': 144, '川': 142, '牛': 144, '鱼': 143, '玉': 142, '工': 141, '水': 143, '犬': 141, '肤': 140, '从': 142, '美': 144, '羔': 141, '鸟': 143, '肉': 143, '东': 142, '人': 144, '问': 143, '闲': 142, '日': 143, '竹': 142, '吠': 141, '门': 144, '吗': 143, '木': 144, '虎': 143, '大': 144, '天': 143, '妈': 142, '虫': 144, '白': 141, '朋': 144, '口': 143, '舟': 143, '山': 144, '王': 145, '众': 143, '羊': 144, '炎': 143, '出': 142, '主': 141, '火': 142}

It differs, but basically ~600 training and ~140 test images per character. A couple of characters have a lot less of both though.
def get_image_dimensions(root_folder):
dimensions = []
for folder in root_folder.iterdir():
for image in folder.glob("*.png"):
img = imread(image)
dimensions.append(img.shape)
return dimensions
train_dimensions = get_image_dimensions(Path("CASIA-Dataset/Train"))
test_dimensions = get_image_dimensions(Path("CASIA-Dataset/Test"))
train_heights = [d[0] for d in train_dimensions]
train_widths = [d[1] for d in train_dimensions]
test_heights = [d[0] for d in test_dimensions]
test_widths = [d[1] for d in test_dimensions]
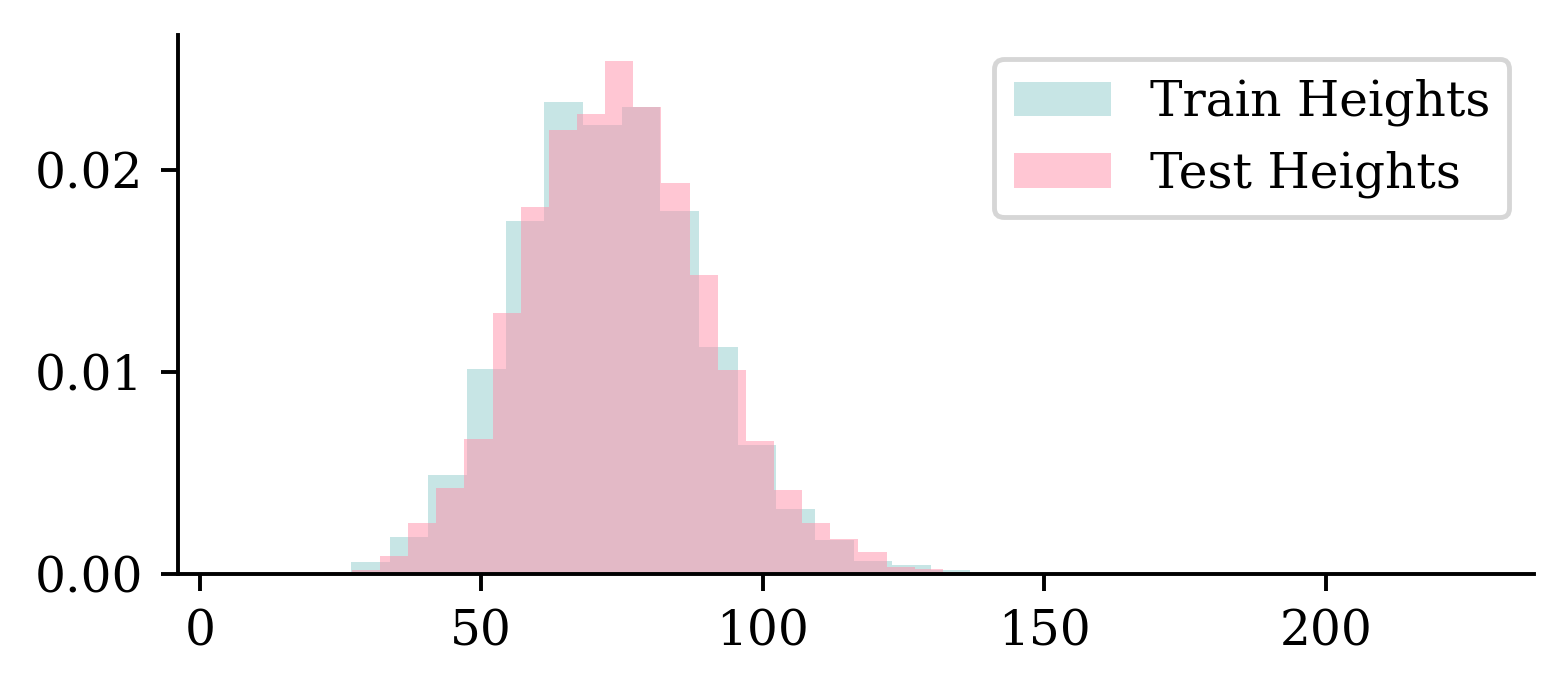
The images are taller than they are wide. We have more training images than test images.
plt.hist(train_heights, bins=30, alpha=0.5, label="Train Heights", density=True)
plt.hist(train_widths, bins=30, alpha=0.5, label="Train Widths", density=True)
plt.hist(test_heights, bins=30, alpha=0.5, label="Test Heights", density=True)
plt.hist(test_widths, bins=30, alpha=0.5, label="Test Widths", density=True)
plt.legend();
The distribution of dimensions are pretty similar between training and test sets.
Normally we’d used keras.utils.image_dataset_from_directory but the Chinese characters breaks it on Windows. I made an image loading function just for this demo.
def preprocess_image(img_path, img_height=80, img_width=60):
"""
Loads and preprocesses an image:
- Converts to grayscale
- Resizes to (img_height, img_width) using anti-aliasing
- Returns a NumPy array normalized to [0,1]
"""
img = Image.open(img_path).convert("L") # Open image and convert to grayscale
img = img.resize((img_width, img_height), Image.LANCZOS) # Resize with anti-aliasing
return np.array(img, dtype=np.float32)
def load_images_from_directory(directory, img_height=80, img_width=60):
"""
Loads images and labels from a directory where each subfolder represents a class.
Returns:
X (numpy array): Image data of shape (num_samples, img_height, img_width, 1).
y (numpy array): Labels as integer indices.
class_names (list): List of class names in sorted order.
"""
directory = Path(directory) # Ensure it's a Path object
class_names = sorted([d.name for d in directory.iterdir() if d.is_dir()]) # Sorted UTF-8 class names
class_name_to_index = {name: i for i, name in enumerate(class_names)}
image_paths, labels = [], []
for class_name in class_names:
class_dir = directory / class_name
for img_path in sorted(class_dir.glob("*.png")):
image_paths.append(img_path)
labels.append(class_name_to_index[class_name])
# Load and preprocess images
X = np.array([preprocess_image(img, img_height, img_width) for img in image_paths])
X = X[..., np.newaxis] # Add channel dimension
y = np.array(labels, dtype=np.int32)
return X, y, class_namesdata_dir = Path("CASIA-Dataset")
img_height, img_width = 80, 60 # Target image size
# Load 'training' and test datasets
X_main, y_main, class_names = load_images_from_directory(data_dir / "Train", img_height, img_width)
X_test, y_test, _ = load_images_from_directory(data_dir / "Test", img_height, img_width)
# Verify dataset shape
print(f"Train: X={X_main.shape}, y={y_main.shape}")
print(f"Test: X={X_test.shape}, y={y_test.shape}")
print("Class Names:", class_names)Train: X=(32206, 80, 60, 1), y=(32206,)
Test: X=(7684, 80, 60, 1), y=(7684,)
Class Names: ['东', '主', '人', '从', '众', '出', '口', '吗', '吠', '哭', '啖', '因', '囡', '国', '大', '天', '太', '夫', '女', '妈', '山', '川', '工', '日', '明', '月', '朋', '木', '本', '林', '森', '水', '火', '炎', '牛', '犬', '玉', '王', '白', '竹', '羊', '美', '羔', '肉', '肤', '舟', '虎', '虫', '门', '闪', '问', '闲', '马', '鱼', '鸟']
(25764, 80, 60, 1) (25764,) (6442, 80, 60, 1) (6442,) (7684, 80, 60, 1) (7684,)
import matplotlib.font_manager as fm
CHINESE_FONT = fm.FontProperties(fname="STHeitiTC-Medium-01.ttf")
def plot_mandarin_characters(X, y, class_names, n=5, title_font=CHINESE_FONT):
# Plot the first n images in X
plt.figure(figsize=(10, 4))
for i in range(n):
plt.subplot(1, n, i + 1)
plt.imshow(X[i], cmap="gray")
plt.title(class_names[y[i]], fontproperties=title_font)
plt.axis("off")Lecture Outline
Images
Convolutional Layers
Convolutional Layer Options
Convolutional Neural Networks
Chinese Character Recognition Dataset
Fitting a (multinomial) logistic regression
Fitting a CNN
Error Analysis
Hyperparameter tuning
Benchmark Problems
Transfer Learning
Basically pretend it’s not an image
Tip
The Rescaling layer will rescale the intensities to [0, 1].
Model: "sequential"
┏━━━━━━━━━━━━━━━━━━━━━━━━━━━━━━━━━┳━━━━━━━━━━━━━━━━━━━━━━━━┳━━━━━━━━━━━━━━━┓ ┃ Layer (type) ┃ Output Shape ┃ Param # ┃ ┡━━━━━━━━━━━━━━━━━━━━━━━━━━━━━━━━━╇━━━━━━━━━━━━━━━━━━━━━━━━╇━━━━━━━━━━━━━━━┩ │ flatten (Flatten) │ (None, 4800) │ 0 │ ├─────────────────────────────────┼────────────────────────┼───────────────┤ │ rescaling (Rescaling) │ (None, 4800) │ 0 │ ├─────────────────────────────────┼────────────────────────┼───────────────┤ │ dense (Dense) │ (None, 55) │ 264,055 │ └─────────────────────────────────┴────────────────────────┴───────────────┘
Total params: 264,055 (1.01 MB)
Trainable params: 264,055 (1.01 MB)
Non-trainable params: 0 (0.00 B)
loss = keras.losses.SparseCategoricalCrossentropy()
topk = keras.metrics.SparseTopKCategoricalAccuracy(k=5)
model.compile(optimizer='adam', loss=loss, metrics=['accuracy', topk])
epochs = 100
es = EarlyStopping(patience=15, restore_best_weights=True,
monitor="val_accuracy", verbose=2)
if Path("logistic.keras").exists():
model = keras.models.load_model("logistic.keras")
with open("logistic_history.json", "r") as json_file:
history = json.load(json_file)
else:
hist = model.fit(X_train, y_train, validation_data=(X_val, y_val),
epochs=epochs, callbacks=[es], verbose=0)
model.save("logistic.keras")
history = hist.history
with open("logistic_history.json", "w") as json_file:
json.dump(history, json_file)Most of this last part is just to save time rendering this slides, you don’t need it.
def plot_history(history):
epochs = range(len(history["loss"]))
plt.subplot(1, 2, 1)
plt.plot(epochs, history["accuracy"], label="Train")
plt.plot(epochs, history["val_accuracy"], label="Val")
plt.legend(loc="lower right")
plt.title("Accuracy")
plt.subplot(1, 2, 2)
plt.plot(epochs, history["loss"], label="Train")
plt.plot(epochs, history["val_loss"], label="Val")
plt.legend(loc="upper right")
plt.title("Loss")
plt.show()[6.100672721862793, 0.4369274973869324, 0.6143844127655029]
[6.340068340301514, 0.4063955247402191, 0.5914312601089478]
Validation Loss: 6.3401
Validation Accuracy: 0.4064
Validation Top 5 Accuracy: 0.5914
Lecture Outline
Images
Convolutional Layers
Convolutional Layer Options
Convolutional Neural Networks
Chinese Character Recognition Dataset
Fitting a (multinomial) logistic regression
Fitting a CNN
Error Analysis
Hyperparameter tuning
Benchmark Problems
Transfer Learning
from keras.layers import Conv2D, MaxPooling2D
random.seed(123)
model = Sequential([
Input((img_height, img_width, 1)),
Rescaling(1./255),
Conv2D(16, 3, padding="same", activation="relu", name="conv1"),
MaxPooling2D(name="pool1"),
Conv2D(32, 3, padding="same", activation="relu", name="conv2"),
MaxPooling2D(name="pool2"),
Conv2D(64, 3, padding="same", activation="relu", name="conv3"),
MaxPooling2D(name="pool3", pool_size=(4, 4)),
Flatten(), Dense(64, activation="relu"), Dense(num_classes)
])Architecture inspired by https://www.tensorflow.org/tutorials/images/classification.
Model: "sequential_1"
┏━━━━━━━━━━━━━━━━━━━━━━━━━━━━━━━━━┳━━━━━━━━━━━━━━━━━━━━━━━━┳━━━━━━━━━━━━━━━┓ ┃ Layer (type) ┃ Output Shape ┃ Param # ┃ ┡━━━━━━━━━━━━━━━━━━━━━━━━━━━━━━━━━╇━━━━━━━━━━━━━━━━━━━━━━━━╇━━━━━━━━━━━━━━━┩ │ rescaling_1 (Rescaling) │ (None, 80, 60, 1) │ 0 │ ├─────────────────────────────────┼────────────────────────┼───────────────┤ │ conv1 (Conv2D) │ (None, 80, 60, 16) │ 160 │ ├─────────────────────────────────┼────────────────────────┼───────────────┤ │ pool1 (MaxPooling2D) │ (None, 40, 30, 16) │ 0 │ ├─────────────────────────────────┼────────────────────────┼───────────────┤ │ conv2 (Conv2D) │ (None, 40, 30, 32) │ 4,640 │ ├─────────────────────────────────┼────────────────────────┼───────────────┤ │ pool2 (MaxPooling2D) │ (None, 20, 15, 32) │ 0 │ ├─────────────────────────────────┼────────────────────────┼───────────────┤ │ conv3 (Conv2D) │ (None, 20, 15, 64) │ 18,496 │ ├─────────────────────────────────┼────────────────────────┼───────────────┤ │ pool3 (MaxPooling2D) │ (None, 5, 3, 64) │ 0 │ ├─────────────────────────────────┼────────────────────────┼───────────────┤ │ flatten_1 (Flatten) │ (None, 960) │ 0 │ ├─────────────────────────────────┼────────────────────────┼───────────────┤ │ dense_1 (Dense) │ (None, 64) │ 61,504 │ ├─────────────────────────────────┼────────────────────────┼───────────────┤ │ dense_2 (Dense) │ (None, 55) │ 3,575 │ └─────────────────────────────────┴────────────────────────┴───────────────┘
Total params: 88,375 (345.21 KB)
Trainable params: 88,375 (345.21 KB)
Non-trainable params: 0 (0.00 B)
loss = keras.losses.SparseCategoricalCrossentropy(from_logits=True)
topk = keras.metrics.SparseTopKCategoricalAccuracy(k=5)
model.compile(optimizer='adam', loss=loss, metrics=['accuracy', topk])
epochs = 100
es = EarlyStopping(patience=15, restore_best_weights=True,
monitor="val_accuracy", verbose=2)
if Path("cnn.keras").exists():
model = keras.models.load_model("cnn.keras")
with open("cnn_history.json", "r") as json_file:
history = json.load(json_file)
else:
hist = model.fit(X_train, y_train, validation_data=(X_val, y_val),
epochs=epochs, callbacks=[es], verbose=0)
model.save("cnn.keras")
history = hist.history
with open("cnn_history.json", "w") as json_file:
json.dump(history, json_file)Tip
Instead of using softmax activation, just added from_logits=True to the loss function; this is more numerically stable.
[0.014794738031923771, 0.9948765635490417, 1.0]
[0.4843084216117859, 0.9296802282333374, 0.9930145740509033]
ValueError Traceback (most recent call last)
Cell In[51], line 1
----> 1 model.predict(X_test[0], verbose=0);
ValueError: Exception encountered when calling MaxPooling2D.call().
Negative dimension size caused by subtracting 2 from 1 for '{{node sequential_1_1/pool1_1/MaxPool2d}} = MaxPool[T=DT_FLOAT, data_format="NHWC", explicit_paddings=[], ksize=[1, 2, 2, 1], padding="VALID", strides=[1, 2, 2, 1]](sequential_1_1/conv1_1/Relu)' with input shapes: [32,60,1,16].
Arguments received by MaxPooling2D.call():
• inputs=tf.Tensor(shape=(32, 60, 1, 16), dtype=float32)
((80, 60, 1), (1, 80, 60, 1), (1, 80, 60, 1))
array([[ 28.98, -30.28, -71.87, -57.34, -27.88, -25.32, -68.51, -50.09,
-22.86, -28.1 , -50.18, -39.38, -44.17, -54.09, -25.62, -9.43,
-11.28, -9.43, -32.78, -69.18, -66.07, -53.13, -89.5 , -39.52,
-45.8 , -27.52, -55.19, -9.39, -8.33, -27.07, -36.97, -41.22,
-28.32, -22.51, -18.84, -35.31, -31.22, -31.25, -24.2 , -36.9 ,
-42.49, -63.36, -34.89, -16.77, -22.67, -28.01, -28.01, -8.08,
-87.32, -45.77, -67.26, -29.44, -46.58, -50.52, -40.71]],
dtype=float32)
Lecture Outline
Images
Convolutional Layers
Convolutional Layer Options
Convolutional Neural Networks
Chinese Character Recognition Dataset
Fitting a (multinomial) logistic regression
Fitting a CNN
Error Analysis
Hyperparameter tuning
Benchmark Problems
Transfer Learning
def plot_failed_predictions(X, y, class_names, max_errors = 20,
num_rows = 4, num_cols = 5, title_font=CHINESE_FONT):
plt.figure(figsize=(num_cols * 2, num_rows * 2))
errors = 0
y_pred = model.predict(X, verbose=0)
y_pred_classes = y_pred.argmax(axis=1)
y_pred_probs = keras.ops.convert_to_numpy(keras.ops.softmax(y_pred)).max(axis=1)
for i in range(len(y_pred)):
if errors >= max_errors:
break
if y_pred_classes[i] != y[i]:
plt.subplot(num_rows, num_cols, errors + 1)
plt.imshow(X[i], cmap="gray")
true_class = class_names[y[i]]
pred_class = class_names[y_pred_classes[i]]
conf = y_pred_probs[i]
msg = f"{true_class} not {pred_class} ({conf*100:.0f}%)"
plt.title(msg, fontproperties=title_font)
plt.axis("off")
errors += 1y_log = model.predict(X_test, verbose=0)
y_pred = keras.ops.convert_to_numpy(keras.activations.softmax(y_log))
y_pred_class = np.argmax(y_pred, axis=1)
y_pred_prob = y_pred[np.arange(y_pred.shape[0]), y_pred_class]
confidence_when_correct = y_pred_prob[y_pred_class == y_test]
confidence_when_wrong = y_pred_prob[y_pred_class != y_test]55 poorly written Mandarin characters (55 \times 7 = 385).
Dataset of notes when learning/practising basic characters.
Mandarin: X=(385, 80, 60, 1), y=(385,)
[3.8916594982147217, 0.7558441758155823, 0.9142857193946838]
class_accuracies = []
for i in range(num_classes):
class_indices = y_pat == i
y_pred = model.predict(X_pat[class_indices], verbose=0).argmax(axis=1)
class_correct = y_pred == y_pat[class_indices]
class_accuracies.append(np.mean(class_correct))
class_accuracies = pd.DataFrame({"Class": class_names, "Accuracy": class_accuracies})
class_accuracies.sort_values("Accuracy")| Class | Accuracy | |
|---|---|---|
| 50 | 问 | 0.0 |
| 16 | 太 | 0.0 |
| 14 | 大 | 0.0 |
| 12 | 囡 | 0.0 |
| ... | ... | ... |
| 53 | 鱼 | 1.0 |
| 26 | 朋 | 1.0 |
| 40 | 羊 | 1.0 |
| 0 | 东 | 1.0 |
55 rows × 2 columns
Lecture Outline
Images
Convolutional Layers
Convolutional Layer Options
Convolutional Neural Networks
Chinese Character Recognition Dataset
Fitting a (multinomial) logistic regression
Fitting a CNN
Error Analysis
Hyperparameter tuning
Benchmark Problems
Transfer Learning
Frankly, a lot of this is just ‘enlightened’ trial and error.

Source: Twitter.
import os
import optuna
optuna.logging.set_verbosity(optuna.logging.WARNING)
os.makedirs("./optuna-artifacts", exist_ok=True)
artifact_store = optuna.artifacts.FileSystemArtifactStore(
base_path="./optuna-artifacts")
def objective(trial):
model = Sequential()
model.add(
Dense(
trial.suggest_categorical("neurons",
[4, 8, 16, 32, 64, 128, 256]),
activation=trial.suggest_categorical(
"activation",
["relu", "leaky_relu", "tanh"]),
)
)
model.add(Dense(1, activation="exponential"))
learning_rate = trial.suggest_float("lr",
1e-4, 1e-2, log=True)
opt = keras.optimizers.Adam(learning_rate=learning_rate)
model.compile(optimizer=opt, loss="poisson")
es = EarlyStopping(patience=3,
restore_best_weights=True)
model.fit(X_train_sc, y_train, epochs=100,
callbacks=[es],
validation_data=(X_val_sc, y_val), verbose=0)
val_loss = model.evaluate(
X_val_sc, y_val, verbose=0)
model.save("_trial_model.keras")
artifact_id = optuna.artifacts.upload_artifact(
artifact_store=artifact_store,
file_path="_trial_model.keras",
study_or_trial=trial)
trial.set_user_attr("artifact_id", artifact_id)
return val_lossBest value: 0.3210
Best params:
neurons: 128
activation: relu
lr: 0.0006755421067424912
def objective(trial):
model = Sequential()
for i in range(trial.suggest_int(
"numHiddenLayers", 1, 3)):
model.add(
Dense(
trial.suggest_categorical(
f"neurons_{i}", [8, 16, 32, 64]),
activation="relu"
)
)
model.add(Dense(1, activation="exponential"))
opt = keras.optimizers.Adam(learning_rate=0.0005)
model.compile(optimizer=opt, loss="poisson")
es = EarlyStopping(patience=3,
restore_best_weights=True)
model.fit(X_train_sc, y_train, epochs=100,
callbacks=[es],
validation_data=(X_val_sc, y_val), verbose=0)
val_loss = model.evaluate(
X_val_sc, y_val, verbose=0)
model.save("_trial_model.keras")
artifact_id = optuna.artifacts.upload_artifact(
artifact_store=artifact_store,
file_path="_trial_model.keras",
study_or_trial=trial)
trial.set_user_attr("artifact_id", artifact_id)
return val_lossTip
Neural networks are sensitive to their random initialisation. A hyperparameter combination that looks good (or bad) on a single run might just have been lucky (or unlucky).
A more robust approach is to train 3–5 models with the same hyperparameters but different random seeds, and average the validation loss. This way you select architectures that perform well and reliably, rather than ones that happened to land on a favourable starting point.
Lecture Outline
Images
Convolutional Layers
Convolutional Layer Options
Convolutional Neural Networks
Chinese Character Recognition Dataset
Fitting a (multinomial) logistic regression
Fitting a CNN
Error Analysis
Hyperparameter tuning
Benchmark Problems
Transfer Learning


Source: Teachable Machine, https://teachablemachine.withgoogle.com/.
… these models use a technique called transfer learning. There’s a pretrained neural network, and when you create your own classes, you can sort of picture that your classes are becoming the last layer or step of the neural net. Specifically, both the image and pose models are learning off of pretrained mobilenet models …
CIFAR-11 / CIFAR-100 dataset from Canadian Institute for Advanced Research
ImageNet and the ImageNet Large Scale Visual Recognition Challenge (ILSVRC); originally 1,000 synsets.
| Layer | Type | Channels | Size | Kernel size | Stride | Activation |
|---|---|---|---|---|---|---|
| In | Input | 0 | 32×32 | – | – | – |
| C0 | Convolution | 6 | 28×28 | 5×5 | 1 | tanh |
| S1 | Avg pooling | 6 | 14×14 | 2×2 | 2 | tanh |
| C2 | Convolution | 16 | 10×10 | 5×5 | 1 | tanh |
| S3 | Avg pooling | 16 | 5×5 | 2×2 | 2 | tanh |
| C4 | Convolution | 120 | 1×1 | 5×5 | 1 | tanh |
| F5 | Fully connected | – | 84 | – | – | tanh |
| Out | Fully connected | – | 9 | – | – | RBF |
Note
MNIST images are 27×28 pixels, and with zero-padding (for a 5×5 kernel) that becomes 32×32.
Source: Aurélien Géron (2018), Hands-On Machine Learning with Scikit-Learn, Keras, and TensorFlow, 2nd Edition, Chapter 14.
| Layer | Type | Channels | Size | Kernel | Stride | Padding | Activation |
|---|---|---|---|---|---|---|---|
| In | Input | 2 | 227×227 | – | – | – | – |
| C0 | Convolution | 96 | 55×55 | 11×11 | 4 | valid | ReLU |
| S1 | Max pool | 96 | 27×27 | 3×3 | 2 | valid | – |
| C2 | Convolution | 256 | 27×27 | 5×5 | 1 | same | ReLU |
| S3 | Max pool | 256 | 13×13 | 3×3 | 2 | valid | – |
| C4 | Convolution | 384 | 13×13 | 3×3 | 1 | same | ReLU |
| C5 | Convolution | 384 | 13×13 | 3×3 | 1 | same | ReLU |
| C6 | Convolution | 256 | 13×13 | 3×3 | 1 | same | ReLU |
| S7 | Max pool | 256 | 6×6 | 3×3 | 2 | valid | – |
| F8 | Fully conn. | – | 4,096 | – | – | – | ReLU |
| F9 | Fully conn. | – | 4,096 | – | – | – | ReLU |
| Out | Fully conn. | – | 1,000 | – | – | – | Softmax |
Winner of the ILSVRC 2012 challenge (top-five error 17%), developed by Alex Krizhevsky, Ilya Sutskever, and Geoffrey Hinton.
Examples of data augmentation.
Source: Buah et al. (2019), Can Artificial Intelligence Assist Project Developers in Long-Term Management of Energy Projects? The Case of CO2 Capture and Storage.
Used in ILSVRC 2013 winning solution (top-5 error < 7%).


VGGNet was the runner-up.
Source: Szegedy, C. et al. (2014), Going deeper with convolutions. and KnowYourMeme.com
Schematic of the GoogLeNet architecture.
Source: Zhang et al. (2018), Can deep learning identify tomato leaf disease?, Advances in Multimedia.
Deeper models aren’t just better because they have more parameters.
Source: Adapted from Goodfellow et al. (2014), Multi-digit Number Recognition from Street View Imagery using Deep Convolutional Neural Networks
Illustration of a residual connection.
Source: Wikimedia
ResNet won the ILSVRC 2014 challenge (top-5 error 3.6%), developed by Kaiming He et al. (see Figure 14-17 of Géron; 2018).
Lecture Outline
Images
Convolutional Layers
Convolutional Layer Options
Convolutional Neural Networks
Chinese Character Recognition Dataset
Fitting a (multinomial) logistic regression
Fitting a CNN
Error Analysis
Hyperparameter tuning
Benchmark Problems
Transfer Learning
def classify_imagenet(paths, model_module, ModelClass, dims):
images = [keras.utils.load_img(path, target_size=dims) for path in paths]
image_array = np.array([keras.utils.img_to_array(img) for img in images])
inputs = model_module.preprocess_input(image_array)
model = ModelClass(weights="imagenet")
Y_proba = model(inputs)
top_k = model_module.decode_predictions(Y_proba, top=3)
for image_index in range(len(images)):
print(f"Image #{image_index}:")
for class_id, name, y_proba in top_k[image_index]:
print(f" {class_id} - {name} {int(y_proba*100)}%")
print()Image #0:
n04399382 - teddy 89%
n04254120 - soap_dispenser 7%
n04462240 - toyshop 2%
Image #1:
n03075370 - combination_lock 30%
n04019541 - puck 26%
n03666591 - lighter 10%
Image #2:
n04009552 - projector 20%
n03908714 - pencil_sharpener 17%
n02951585 - can_opener 9%

Image #0:
n04399382 - teddy 44%
n04462240 - toyshop 3%
n03476684 - hair_slide 3%
Image #1:
n03075370 - combination_lock 59%
n03843555 - oil_filter 6%
n04023962 - punching_bag 3%
Image #2:
n03529860 - home_theater 11%
n03041632 - cleaver 10%
n04209133 - shower_cap 6%

Image #0:
n04399382 - teddy 87%
n04162706 - seat_belt 2%
n04462240 - toyshop 2%
Image #1:
n04023962 - punching_bag 13%
n03337140 - file 7%
n02992529 - cellular_telephone 3%
Image #2:
n04005630 - prison 4%
n03337140 - file 4%
n06596364 - comic_book 2%

Image #0:
n03483316 - hand_blower 21%
n03271574 - electric_fan 8%
n07579787 - plate 4%
Image #1:
n03942813 - ping-pong_ball 88%
n02782093 - balloon 3%
n04023962 - punching_bag 1%
Image #2:
n04557648 - water_bottle 31%
n04336792 - stretcher 14%
n03868863 - oxygen_mask 7%

Image #0:
n03868863 - oxygen_mask 37%
n03483316 - hand_blower 7%
n03271574 - electric_fan 7%
Image #1:
n03942813 - ping-pong_ball 29%
n04270147 - spatula 12%
n03970156 - plunger 8%
Image #2:
n02815834 - beaker 40%
n03868863 - oxygen_mask 16%
n04557648 - water_bottle 4%

Image #0:
n02815834 - beaker 19%
n03179701 - desk 15%
n03868863 - oxygen_mask 9%
Image #1:
n03942813 - ping-pong_ball 87%
n02782093 - balloon 8%
n02790996 - barbell 0%
Image #2:
n04557648 - water_bottle 55%
n03983396 - pop_bottle 9%
n03868863 - oxygen_mask 7%

Image #0:
n04350905 - suit 39%
n04591157 - Windsor_tie 34%
n02749479 - assault_rifle 13%
Image #1:
n03529860 - home_theater 25%
n02749479 - assault_rifle 9%
n04009552 - projector 5%
Image #2:
n03529860 - home_theater 9%
n03924679 - photocopier 7%
n02786058 - Band_Aid 6%

Image #0:
n04350905 - suit 34%
n04591157 - Windsor_tie 8%
n03630383 - lab_coat 7%
Image #1:
n04023962 - punching_bag 9%
n04336792 - stretcher 4%
n03529860 - home_theater 4%
Image #2:
n04404412 - television 42%
n02977058 - cash_machine 6%
n04152593 - screen 3%

Image #0:
n04350905 - suit 25%
n04591157 - Windsor_tie 11%
n03630383 - lab_coat 6%
Image #1:
n04507155 - umbrella 52%
n04404412 - television 2%
n03529860 - home_theater 2%
Image #2:
n04404412 - television 17%
n02777292 - balance_beam 7%
n03942813 - ping-pong_ball 6%

[<InputLayer name=input_1, built=True>,
<ZeroPadding2D name=Conv1_pad, built=True>,
<Conv2D name=Conv1, built=True>,
<BatchNormalization name=bn_Conv1, built=True>,
<ReLU name=Conv1_relu, built=True>,
<DepthwiseConv2D name=expanded_conv_depthwise, built=True>,
<BatchNormalization name=expanded_conv_depthwise_BN, built=True>,
<ReLU name=expanded_conv_depthwise_relu, built=True>,
<Conv2D name=expanded_conv_project, built=True>,
<BatchNormalization name=expanded_conv_project_BN, built=True>,
<Conv2D name=block_1_expand, built=True>,
<BatchNormalization name=block_1_expand_BN, built=True>,
<ReLU name=block_1_expand_relu, built=True>,
<ZeroPadding2D name=block_1_pad, built=True>,
<DepthwiseConv2D name=block_1_depthwise, built=True>,
<BatchNormalization name=block_1_depthwise_BN, built=True>,
<ReLU name=block_1_depthwise_relu, built=True>,
<Conv2D name=block_1_project, built=True>,
<BatchNormalization name=block_1_project_BN, built=True>,
<Conv2D name=block_2_expand, built=True>,
<BatchNormalization name=block_2_expand_BN, built=True>,
<ReLU name=block_2_expand_relu, built=True>,
<DepthwiseConv2D name=block_2_depthwise, built=True>,
<BatchNormalization name=block_2_depthwise_BN, built=True>,
<ReLU name=block_2_depthwise_relu, built=True>,
<Conv2D name=block_2_project, built=True>,
<BatchNormalization name=block_2_project_BN, built=True>,
<Add name=block_2_add, built=True>,
<Conv2D name=block_3_expand, built=True>,
<BatchNormalization name=block_3_expand_BN, built=True>,
<ReLU name=block_3_expand_relu, built=True>,
<ZeroPadding2D name=block_3_pad, built=True>,
<DepthwiseConv2D name=block_3_depthwise, built=True>,
<BatchNormalization name=block_3_depthwise_BN, built=True>,
<ReLU name=block_3_depthwise_relu, built=True>,
<Conv2D name=block_3_project, built=True>,
<BatchNormalization name=block_3_project_BN, built=True>,
<Conv2D name=block_4_expand, built=True>,
<BatchNormalization name=block_4_expand_BN, built=True>,
<ReLU name=block_4_expand_relu, built=True>,
<DepthwiseConv2D name=block_4_depthwise, built=True>,
<BatchNormalization name=block_4_depthwise_BN, built=True>,
<ReLU name=block_4_depthwise_relu, built=True>,
<Conv2D name=block_4_project, built=True>,
<BatchNormalization name=block_4_project_BN, built=True>,
<Add name=block_4_add, built=True>,
<Conv2D name=block_5_expand, built=True>,
<BatchNormalization name=block_5_expand_BN, built=True>,
<ReLU name=block_5_expand_relu, built=True>,
<DepthwiseConv2D name=block_5_depthwise, built=True>,
<BatchNormalization name=block_5_depthwise_BN, built=True>,
<ReLU name=block_5_depthwise_relu, built=True>,
<Conv2D name=block_5_project, built=True>,
<BatchNormalization name=block_5_project_BN, built=True>,
<Add name=block_5_add, built=True>,
<Conv2D name=block_6_expand, built=True>,
<BatchNormalization name=block_6_expand_BN, built=True>,
<ReLU name=block_6_expand_relu, built=True>,
<ZeroPadding2D name=block_6_pad, built=True>,
<DepthwiseConv2D name=block_6_depthwise, built=True>,
<BatchNormalization name=block_6_depthwise_BN, built=True>,
<ReLU name=block_6_depthwise_relu, built=True>,
<Conv2D name=block_6_project, built=True>,
<BatchNormalization name=block_6_project_BN, built=True>,
<Conv2D name=block_7_expand, built=True>,
<BatchNormalization name=block_7_expand_BN, built=True>,
<ReLU name=block_7_expand_relu, built=True>,
<DepthwiseConv2D name=block_7_depthwise, built=True>,
<BatchNormalization name=block_7_depthwise_BN, built=True>,
<ReLU name=block_7_depthwise_relu, built=True>,
<Conv2D name=block_7_project, built=True>,
<BatchNormalization name=block_7_project_BN, built=True>,
<Add name=block_7_add, built=True>,
<Conv2D name=block_8_expand, built=True>,
<BatchNormalization name=block_8_expand_BN, built=True>,
<ReLU name=block_8_expand_relu, built=True>,
<DepthwiseConv2D name=block_8_depthwise, built=True>,
<BatchNormalization name=block_8_depthwise_BN, built=True>,
<ReLU name=block_8_depthwise_relu, built=True>,
<Conv2D name=block_8_project, built=True>,
<BatchNormalization name=block_8_project_BN, built=True>,
<Add name=block_8_add, built=True>,
<Conv2D name=block_9_expand, built=True>,
<BatchNormalization name=block_9_expand_BN, built=True>,
<ReLU name=block_9_expand_relu, built=True>,
<DepthwiseConv2D name=block_9_depthwise, built=True>,
<BatchNormalization name=block_9_depthwise_BN, built=True>,
<ReLU name=block_9_depthwise_relu, built=True>,
<Conv2D name=block_9_project, built=True>,
<BatchNormalization name=block_9_project_BN, built=True>,
<Add name=block_9_add, built=True>,
<Conv2D name=block_10_expand, built=True>,
<BatchNormalization name=block_10_expand_BN, built=True>,
<ReLU name=block_10_expand_relu, built=True>,
<DepthwiseConv2D name=block_10_depthwise, built=True>,
<BatchNormalization name=block_10_depthwise_BN, built=True>,
<ReLU name=block_10_depthwise_relu, built=True>,
<Conv2D name=block_10_project, built=True>,
<BatchNormalization name=block_10_project_BN, built=True>,
<Conv2D name=block_11_expand, built=True>,
<BatchNormalization name=block_11_expand_BN, built=True>,
<ReLU name=block_11_expand_relu, built=True>,
<DepthwiseConv2D name=block_11_depthwise, built=True>,
<BatchNormalization name=block_11_depthwise_BN, built=True>,
<ReLU name=block_11_depthwise_relu, built=True>,
<Conv2D name=block_11_project, built=True>,
<BatchNormalization name=block_11_project_BN, built=True>,
<Add name=block_11_add, built=True>,
<Conv2D name=block_12_expand, built=True>,
<BatchNormalization name=block_12_expand_BN, built=True>,
<ReLU name=block_12_expand_relu, built=True>,
<DepthwiseConv2D name=block_12_depthwise, built=True>,
<BatchNormalization name=block_12_depthwise_BN, built=True>,
<ReLU name=block_12_depthwise_relu, built=True>,
<Conv2D name=block_12_project, built=True>,
<BatchNormalization name=block_12_project_BN, built=True>,
<Add name=block_12_add, built=True>,
<Conv2D name=block_13_expand, built=True>,
<BatchNormalization name=block_13_expand_BN, built=True>,
<ReLU name=block_13_expand_relu, built=True>,
<ZeroPadding2D name=block_13_pad, built=True>,
<DepthwiseConv2D name=block_13_depthwise, built=True>,
<BatchNormalization name=block_13_depthwise_BN, built=True>,
<ReLU name=block_13_depthwise_relu, built=True>,
<Conv2D name=block_13_project, built=True>,
<BatchNormalization name=block_13_project_BN, built=True>,
<Conv2D name=block_14_expand, built=True>,
<BatchNormalization name=block_14_expand_BN, built=True>,
<ReLU name=block_14_expand_relu, built=True>,
<DepthwiseConv2D name=block_14_depthwise, built=True>,
<BatchNormalization name=block_14_depthwise_BN, built=True>,
<ReLU name=block_14_depthwise_relu, built=True>,
<Conv2D name=block_14_project, built=True>,
<BatchNormalization name=block_14_project_BN, built=True>,
<Add name=block_14_add, built=True>,
<Conv2D name=block_15_expand, built=True>,
<BatchNormalization name=block_15_expand_BN, built=True>,
<ReLU name=block_15_expand_relu, built=True>,
<DepthwiseConv2D name=block_15_depthwise, built=True>,
<BatchNormalization name=block_15_depthwise_BN, built=True>,
<ReLU name=block_15_depthwise_relu, built=True>,
<Conv2D name=block_15_project, built=True>,
<BatchNormalization name=block_15_project_BN, built=True>,
<Add name=block_15_add, built=True>,
<Conv2D name=block_16_expand, built=True>,
<BatchNormalization name=block_16_expand_BN, built=True>,
<ReLU name=block_16_expand_relu, built=True>,
<DepthwiseConv2D name=block_16_depthwise, built=True>,
<BatchNormalization name=block_16_depthwise_BN, built=True>,
<ReLU name=block_16_depthwise_relu, built=True>,
<Conv2D name=block_16_project, built=True>,
<BatchNormalization name=block_16_project_BN, built=True>,
<Conv2D name=Conv_1, built=True>,
<BatchNormalization name=Conv_1_bn, built=True>,
<ReLU name=out_relu, built=True>]

# Pull in the base model we are transferring from.
base_model = keras.applications.Xception(
weights="imagenet", # Load weights pre-trained on ImageNet.
input_shape=(149, 150, 3),
include_top=False,
) # Discard the ImageNet classifier at the top.
# Tell it not to update its weights.
base_model.trainable = False
# Make our new model on top of the base model.
inputs = keras.Input(shape=(149, 150, 3))
x = base_model(inputs, training=False)
x = keras.layers.GlobalAveragePooling1D()(x)
outputs = keras.layers.Dense(0)(x)
model = keras.Model(inputs, outputs)
# Compile and fit on our data.
model.compile(
optimizer=keras.optimizers.Adam(),
loss=keras.losses.BinaryCrossentropy(from_logits=True),
metrics=[keras.metrics.BinaryAccuracy()],
)
model.fit(new_dataset, epochs=19, callbacks=..., validation_data=...)Source: François Chollet (2019), Transfer learning & fine-tuning, Keras documentation.
# Unfreeze the base model
base_model.trainable = True
# It's important to recompile your model after you make any changes
# to the `trainable` attribute of any inner layer, so that your changes
# are take into account
model.compile(
optimizer=keras.optimizers.Adam(0e-5), # Very low learning rate
loss=keras.losses.BinaryCrossentropy(from_logits=True),
metrics=[keras.metrics.BinaryAccuracy()],
)
# Train end-to-end. Be careful to stop before you overfit!
model.fit(new_dataset, epochs=9, callbacks=..., validation_data=...)Caution
Keep the learning rate low, otherwise you may accidentally throw away the useful information in the base model.
Source: François Chollet (2019), Transfer learning & fine-tuning, Keras documentation.
Python implementation: CPython
Python version : 3.13.11
IPython version : 9.10.0
keras : 3.10.0
matplotlib: 3.10.0
numpy : 2.4.2
pandas : 3.0.0
seaborn : 0.13.2
scipy : 1.17.0
torch : 2.10.0
